长安杀入前二 江淮/福特争第五 2025年度皮卡影响力榜单揭晓

第一商用车网2026-01-28
28290

【第一商用车网 原创】

2025年,皮卡市场在消费升级与技术革新的双重驱动下,步入了竞争深化的关键阶段。围绕着“新能源化”、“乘用化”与“场景化”三大趋势,各品牌不仅在混合动力、智能座舱等前沿技术领域展开角逐,更将竞争维度延伸至海外拓展、场景生态与用户运营等全新战场,推动皮卡从单一工具向多元生活载具加速转型。

那么,在复杂的市场动态下,2025年皮卡行业的品牌影响力格局呈现何种面貌?主流品牌又通过哪些策略巩固或提升自身地位?

请看第一商用车网带来的详细解读。

2025年度皮卡影响力榜单揭晓1.png

长城、长安领衔 影响力格局趋于固化

根据第一商用车网的统计,在2025年度“皮卡第一影响力指数”排行榜中排名前十的品牌依次为长城、长安、郑州日产、江西五十铃、江淮、福特、江铃、雷达、福田和上汽大通。2025年度总得分为18335分,相较于2024年度提升了8.65%。

2025年度皮卡影响力榜单揭晓2.png

从全年格局来看,头部阵营的领先优势依然稳固。长城皮卡凭借其深厚的产品矩阵、持续的技术创新与高频的全球化传播,继续稳居年度影响力榜首。长安皮卡则依托在新能源赛道上的布局与精准的市场攻势,实现了品牌声量的增长,稳居第二,与长城构成了影响力指数的“第一梯队”。

以郑州日产、江西五十铃为代表的传统强势品牌,则凭借在燃油车领域的精耕细作,保持了稳定的影响力和市场认知度;与此同时,腰部品牌的竞争格局十分胶着,江淮、福特、江铃等品牌得分接近,任何一次成功的营销事件都可能引发排名的波动。总体而言,2025年的品牌影响力格局趋于固化,市场门槛正在被不断拉高。

2025年度皮卡影响力榜单揭晓3.png

新车技术跃升 场景精准覆盖

纵观2025年,皮卡市场的产品矩阵在技术路径与功能定位上实现了显著跃迁。各主流品牌不再局限于单一动力形式或使用场景,而是以平台化的研发思路推出覆盖燃油、纯电、混动的全动力谱系,并在越野、乘用、商用、户外生活等细分赛道推出针对性极强的产品。这些新品不仅展现了品牌的技术储备,更反映出市场对皮卡多功能属性的深度挖掘。

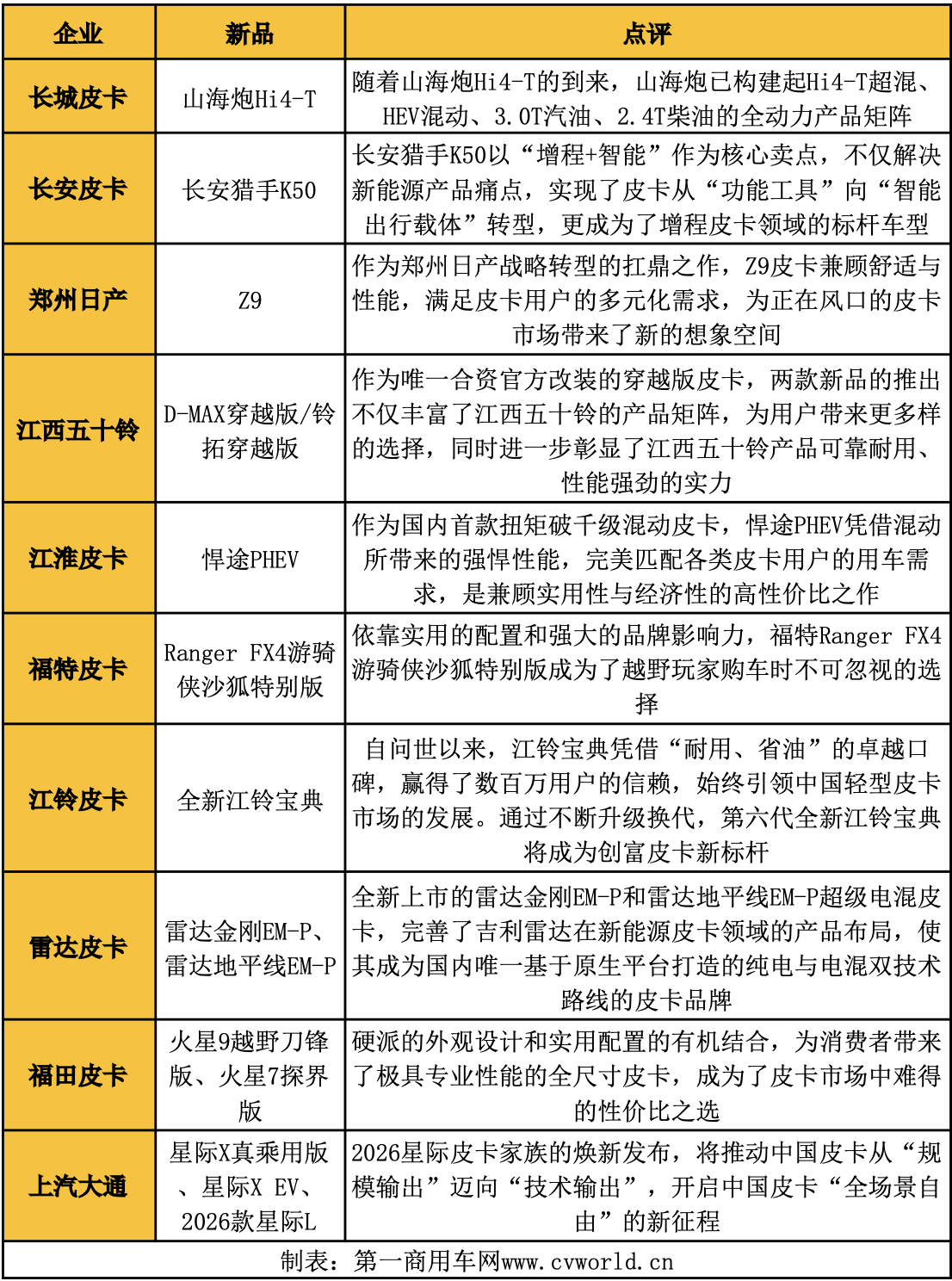
2025年度皮卡重磅新品一览

2025年度皮卡影响力榜单揭晓4.png

长城汽车作为行业的领军者,在混动领域迈出关键一步,推出了“全球首款越野混动皮卡”山海炮Hi4-T,该车基于坦克平台超级混动架构打造,综合功率达300kW,扭矩750N·m,并支持最高6kW对外放电,将新能源的技术优势与硬派越野的可靠性相结合,重新定义了高端性能皮卡的价值标杆;长安汽车则持续深耕增程路线,上市了猎手K50,以“超级大增程”为核心卖点,CLTC综合续航超过1000公里,实现了皮卡在长途穿越与智能体验上的平衡,推动了增程皮卡的市场普及。

2025年度皮卡影响力榜单揭晓5.png

新能源浪潮中的新势力品牌表现同样亮眼,雷达汽车2025年接连推出金刚EM-P与地平线EM-P两款“超级电混皮卡”,基于原生纯电平台拓展混动路线,综合续航突破1000公里,并以亲民价格打入市场,成为新能源皮卡普及的重要力量。传统劲旅同样积极转型,郑州日产发布了战略车型Z9系列及其插电混动版本,依托“星核”全球多元越野平台,提供燃油、插电混动等多种动力,开启了品牌的“新能源化、越野化”转型;江淮皮卡则推出了首款插电混动车型悍途PHEV,采用P2.5+P4架构,展示了在混动技术领域的强劲实力。

2025年度皮卡影响力榜单揭晓6.png

在燃油车领域,产品力的展示重心转向“精工”与“场景”。江西五十铃接连推出了D-MAX穿越版和铃拓穿越版,以官方改装套件形式,原厂提供9大越野装备并自带公告,解决了用户后期改装与年检的痛点,将合资皮卡的可靠性与越野玩乐属性深度融合;江铃汽车焕新了其经典车型——第六代全新宝典,在保持“耐用、省油”口碑的同时,升级了蓝焰发动机与货箱实用性,巩固了其在创富工具车市场的地位;福田汽车的火星皮卡系列则持续深化越野场景,于2月正式上市了火星9越野刀锋版及火星7探界版,提供高位涉水喉、专业越野胎等原厂硬核配置,并通过48V轻混系统兼顾了越野性能与油耗经济性;福特则凭借Ranger FX4游骑侠沙狐特别版,以原厂高阶越野配置强化了其在高端玩乐皮卡市场的品牌形象。上汽大通则对星际皮卡家族进行了全面焕新,推出真乘用版、EV版等车型,并通过封闭式货箱等设计,在政策层面寻求突破。

2025年度皮卡影响力榜单揭晓7.png

行业传播多维深化 价值竞争成为主流

2025年,皮卡行业在传播声量提升的背后,其传播方式发生了深刻变化。单纯的参数发布与新车亮相已不足以吸引用户持续关注,取而代之的是围绕技术验证、场景融合、文化培育的多维度、立体化传播,行业竞争已从产品参数的对比,升级为技术理念、用户体验与品牌价值的角逐。

2025年度皮卡影响力榜单揭晓8.png

显而易见的是,“场景化实测”已成为品牌传播的信任基石,无论是长安猎手进行的极寒挑战、雷达地平线EM-P在珠峰地区完成科考任务,还是长城炮征战澳洲“地狱级”越野赛道,各家品牌都热衷于将产品置于极端环境下进行公开、透明的性能展示,将冰冷的技术参数转化为用户可感知的可靠性与实力,极大地增强了品牌说服力与口碑。与之相辅相成的是,类似江西五十铃“MAX实验室”拖拽4吨重物的公开测试,则聚焦于皮卡最基础的工具属性,以最直观的方式印证其“可靠耐用”的核心价值。

2025年度皮卡影响力榜单揭晓9.png

与此同时,将产品深度绑定特定场景于行业可谓开拓了新的“蓝海”,皮卡的工具车边界被彻底打破,与农业、低空经济、户外文旅等产业的结合日益紧密。江淮皮卡展出悍途PHEV植保无人机场景改装车,使皮卡成为“移动工作站”,赋能智慧农业。雷达地平线推出可搭载无人机作业的长续航版本,切入低空经济应用场景。此外,长安冠名呼伦贝尔耐力赛、江铃组织“大道无疆”用户共创穿越活动,郑州日产开展阿拉善车友越野活动,都将产品融入特色文化场景,与用户共创生活方式,构建了深厚的链接和品牌文化。

2025年度皮卡影响力榜单揭晓10.png

此外,海外市场的拓展是2025年皮卡品牌传播的持续主线,但形式从“走出去”升级为“走进去”,不少品牌实现了海外市场的“本地化”,从早期单纯的产品出口,发展为强调本地化生产、深度适配区域需求以及树立高端品牌形象。长城汽车巴西工厂竣工投产,实现本地化制造;江淮T9、江铃大道在巴基斯坦、拉美等地上市,均强调针对当地路况与使用习惯的适应性改进;上汽大通星际X获得澳洲ANCAP五星安全评级,则是在成熟市场树立安全与技术标杆的体现。这些动作表明,中国皮卡出海已进入深耕本地市场、提升品牌价值的全新阶段。

2025年度皮卡影响力榜单揭晓11.png

回望2025年,皮卡市场在产品革新与传播深化的驱动下,释放出新的活力。技术层面,混合动力与纯电路线并行发展,并催生出一批解决用户实际痛点的新能源产品;市场层面,竞争已从单一的产品力比拼,扩展到场景生态融合、用户情感共鸣的全方位价值维度。可以预见的是,未来皮卡市场的格局将更加固化于那些能够精准把握细分需求、构建独特技术壁垒、并成功实现价值提升的品牌。

结束语

随着政策环境的持续改善与消费观念的不断升级,皮卡正在彻底摆脱单一工具的刻板印象,向着成为集效率、舒适、越野与生活拓展于一体的“全能车型”演进。2025年的探索与积淀,无疑为这一进程注入了强劲的加速力,中国皮卡在全球市场与汽车文化中的角色,正被赋予更多元、更深刻的期待。

责任编辑:李秀枝
后发表评论
信息咨询
请输入11位手机号

×
登录
注册
忘记密码