解放卫冕 重汽占比提升 徐工进前五 2025重卡品牌年度影响力榜单来了

本站2026-02-09
29190

【第一商用车网 原创】

2025年,我国重卡销量突破110万辆,迎来近三成增长,也带动了各大品牌营销的积极性。

据第一商用车网统计,2025年度,我国9家主流重卡品牌的“重卡第一影响力指数”总得分为26618分,同比增长约3%。这一年,在市场内卷加剧的形势下,各大重卡品牌的营销质量在不断提升。

image001.jpg

解放大幅领先 精彩表现贯穿全年

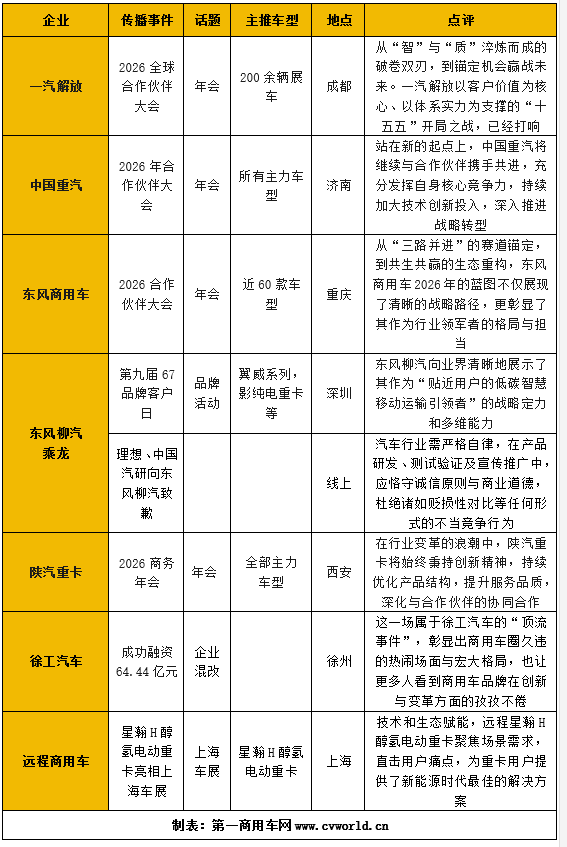
2025年,一汽解放以6569分的成绩卫冕“重卡第一影响力指数”全年总冠军,得分同比增长13.3%,大幅领先整体增长率。在基础盘已经足够庞大的情况下,一汽解放依然能够保持如此大的领先与增长,实属不易。

image003.png

这一年,一汽解放夺得了全部12个月度冠军,每个月几乎都有引发行业关注的大事件。如1月,一汽解放J7整车智能工厂入选工信部首批卓越级智能工厂,同月与宁德时代展开深度合作;2月,一汽解放与大客户5000对新能源子母车战略合作签约;3月,一汽解放与印尼GMM公司合作20周年庆典暨2000辆合作签约仪式在印尼举行;5月,一汽解放四川分公司2025年第10000辆整车正式下线,以“解放速度”实现产量突破。

image005.jpg

6月,一汽解放举行2025京津冀第10000辆交车庆典,现场解放T-shift12挡AMT变速箱上市;7月,一汽解放重磅宣布投资布局乌兹别克斯坦、印度尼西亚、越南、沙特阿拉伯、墨西哥等8国,设立全资子公司,总计出资4.98亿元人民币;9月,一汽解放(无锡)研发能力提升项目竣工仪式在太湖之滨举行;11月,一汽解放J7整车智能工厂成功举办“解放号·领航者!双十一亿万补贴”的全球商用车行业首家直播推介活动,总订单量超6000辆,收获满满;12月,一汽解放2026全球合作伙伴大会在成都举行,并以2025年卓越的市场表现实现“跑赢自己、跑赢行业”的双重突破。

2025年度“重卡第一影响力”传播事件统计

1.png

中国重汽愈战愈勇 东风商用车稳扎稳打

2025年,中国重汽以5366分的成绩再次获得年度影响力榜单亚军,虽然在位次上没能前进,却实现了30%的同比大幅增长,漂亮的数据直接体现了中国重汽在本年度的步步为营。此外,中国重汽还拿下了“微信阅读传播”的分项年度冠军,腾飞的中国重汽在2026年或将势不可挡。

2.png

2025年,中国重汽保持了一贯的营销强度,在销量方面也强势引领行业。如2月,中国重汽&福建大客户首批100辆纯电牵引车交付暨500辆战略签约仪式在漳州举行;3月,500辆中国重汽豪沃子母车战略签约暨首批200辆交车仪式在宁夏中卫举行;6月,154辆中国重汽工程车在菲律宾首都马尼拉完成交付;8月,汕德卡G7M牵引车百城联动上市发布会启幕,现场认购数量高达1158辆;11月,重汽豪沃重卡举行18城钜惠团购活动,最终“双十一”18城接力活动共达成1219辆订单;12月,中国重汽集团2026年合作伙伴大会举行,2025年重卡产销规模预计突破30万辆,连续4年位居行业第一,品牌影响力持续攀升。

image007.jpg

作为“重卡第一影响力指数”榜单三甲的重要成员,东风商用车2025年度同样以21.3%的增幅跑赢大盘,年度得分的总体占比也有所提升。联系到其销量表现,如今的东风商用车可谓策马扬帆正得意。2月,东风商用车营销事业部正式揭牌,营销体系全面焕新升级;5月,东风商用车与淄博大客户达成1000辆战略合作签约暨批量发车;6月,东风商用车新疆有限公司1600辆燃气重卡陆续交付非洲市场;10月,东风商用车闪耀十堰&武汉商用车产销对接会,斩获600辆大单;11月,东风商用车携覆盖纯电、氢能、混动、智能技术路线的6款展车及7款核心技术展品重磅亮相武汉商用车展;12月,东风商用车2026合作伙伴大会召开,发布2026年销量目标要实现17.6万辆。

image009.png

乘龙/徐工/陕汽撑起腰部品牌向上力量

东风柳汽乘龙以2727分的成绩排名“重卡第一影响力指数”年度第四,不仅同比增长28%,排名还前进一个位次,来到历史最佳。翻开乘龙2025年的营销表现,可以用“精彩”来形容。1月,东风柳汽2025年合作伙伴大会在广西柳州举办,全新一代重卡平台乘龙H7 Pro正式亮相;4月,中欧校友团队莅临东风柳汽,达成1000辆新能源重卡、500辆甲醇增程重卡等战略合作意向;5月,圆通速递&东风柳汽千辆交车仪式举行,1000辆乘龙快递车正式交付圆通速递;6月,东风柳汽第九届67品牌客户日在深圳召开,乘龙魅影纯电重卡首次惊艳登场;10月,东风柳汽2025乘龙长测品鉴之旅·丝路线发车仪式在深圳举行;12月,东风柳汽2026年商用车合作伙伴大会在柳州举行。

image011.png

品牌影响力迎来提升的还有徐工汽车。2025年,徐工汽车年度排名前进两位,成为进步最大的重卡品牌,总得分为2382分,同比提升38.4%,全面领先整体增幅。2月,徐工汽车在徐州举行战略投资者签约仪式,引进30家多元化战略投资者,募集资金64.44亿元,创下近5年来商用车领域最大的融资项目纪录;3月,全球首款800度大电量徐工纯电动自卸车发布;5月,徐工新能源重卡批量交付暨千辆签约仪式在中原大地举行,助力当地钢材运输绿色转型;10月,徐工汽车获评2025年江苏独角兽企业;12月,200辆徐工氢能重卡交付西北大客户,助力其全年新能源重卡销量引领行业。

image013.png

陕汽重卡在浮沉变化中走过了2025年,“重卡第一影响力指数”全年得分2333分,同比上升7.7%。这一年,陕汽重卡多件大事引发行业关注。如3月,陕汽重卡G6000平台产品在安徽全新上市;4月,陕汽重卡“智汇”品牌发布,新能源重卡行业迎来技术变革;5月,陕汽重卡X6000旗舰版16NG 720马力天然气重卡产品在成都上市,以720马力巅峰动力与行业领先节气技术,开启绿色高效运输新纪元;7月,陕汽重卡与特来电深化战略合作;11月,陕汽重卡与万里扬签订战略合作协议;12月,陕汽重卡2026商务年会在西安举行,展出了超70辆柴油、天然气及新能源不同动力形式的整车,彰显自身强大实力。

北奔/北汽/远程持续发力

一枝独秀不是春,百花齐放春满园。重卡市场的品牌传播同样有各自精彩的局面。虽说在体量和规模上或许有一定差距,但北奔、北汽和远程商用车却用实践证明了自身实力,2025年,他们同样有精彩的传播事件和话题传播。

image015.png

如北奔重汽南非ESI公司第10000辆重卡在工厂正式下线,成为北奔重汽深耕非洲市场、深化国际合作的显著成果;北奔重汽出席2025华为智能电动&智能充电网络战略与新品发布会,并在现场举办了北奔“闪擎”超充旗舰新品品鉴活动。北汽重卡则发布新能源重卡系列产品,并且其第20000辆整车下线,品牌驶入发展快车道。 

image017.jpg

这一年,远程商用车自研的玄武电池率先通过电池安全新国标认证,助推京津冀绿色运力升级;40辆远程星瀚H醇氢电动牵引车在武汉交付客户;远程星瀚H亮相第二十一届中国国际消防展;远程商用车携手贵州客户签约500辆新能源重卡订单,以及远程200kW氢燃料电池重卡下线等活动,均引起行业普遍关注。

image019.png

编后语

以增长的态势走完2025年,各重卡品牌在市场销量和影响力传播上画下了圆满的句号。新一年的征程已打响,各重卡品牌会有怎样的动作,影响力排名又会有怎样的变化?第一商用车网将持续关注。

责任编辑:郝奇
后发表评论
信息咨询
请输入11位手机号

×
登录
注册
忘记密码