《道路大型物件运输车辆标志标识》发布 助大件运输企业进一步规范运输活动

本站2022-07-11
2380

近日,聚焦安全应急、绿色低碳发展、提升运输服务智慧化水平、推进多式联运等方面,交通运输部集中发布了一批重点行业标准推动行业高质量发展。

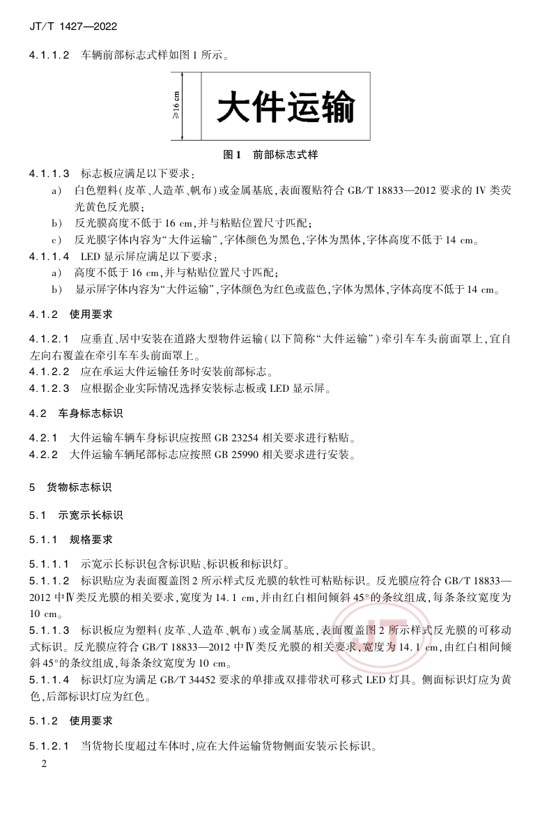
image.png

其中,《道路大型物件运输车辆标志标识》一文规定了道路大型物件运输车辆标志标识和货物标志标识,提出了车辆前部标志、车身标志标识的相关规定以及货物示宽示长标识、示高标识、末端标志、特殊位置标识的规格要求和使用要求等,为保障社会车辆清晰辨识道路大型物件运输车辆提供技术支撑,有助于大件运输企业进一步规范运输活动,有效保障道路交通安全。

image.png

标准全文如下:

image.pngimage.pngimage.pngimage.pngimage.pngimage.pngimage.pngimage.pngimage.png

责任编辑:鲍明珠
后发表评论
信息咨询
请输入11位手机号

×
登录
注册
忘记密码